1
/
of
11
VANMOOF.PRO
VANMOOF X3 S3 E-Shifter Repair Kit. SMD soldering requires
VANMOOF X3 S3 E-Shifter Repair Kit. SMD soldering requires
Regular price
£29.00 GBP
Regular price
Sale price
£29.00 GBP
Unit price
/
per
Taxes included.
Couldn't load pickup availability
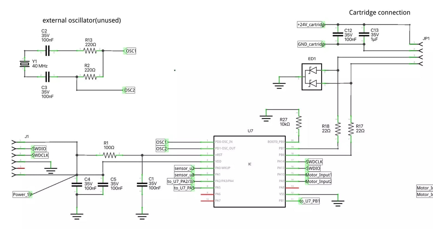
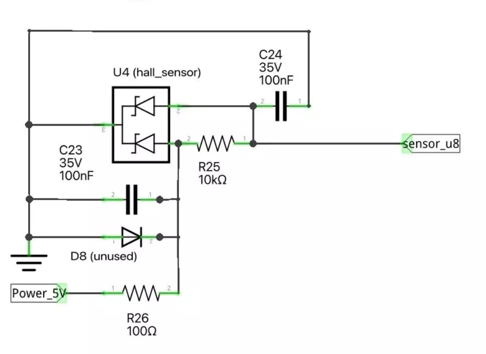
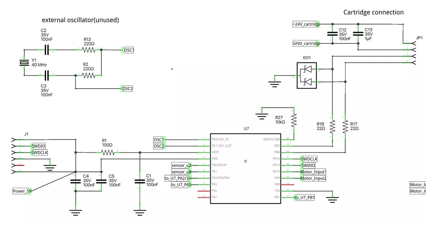
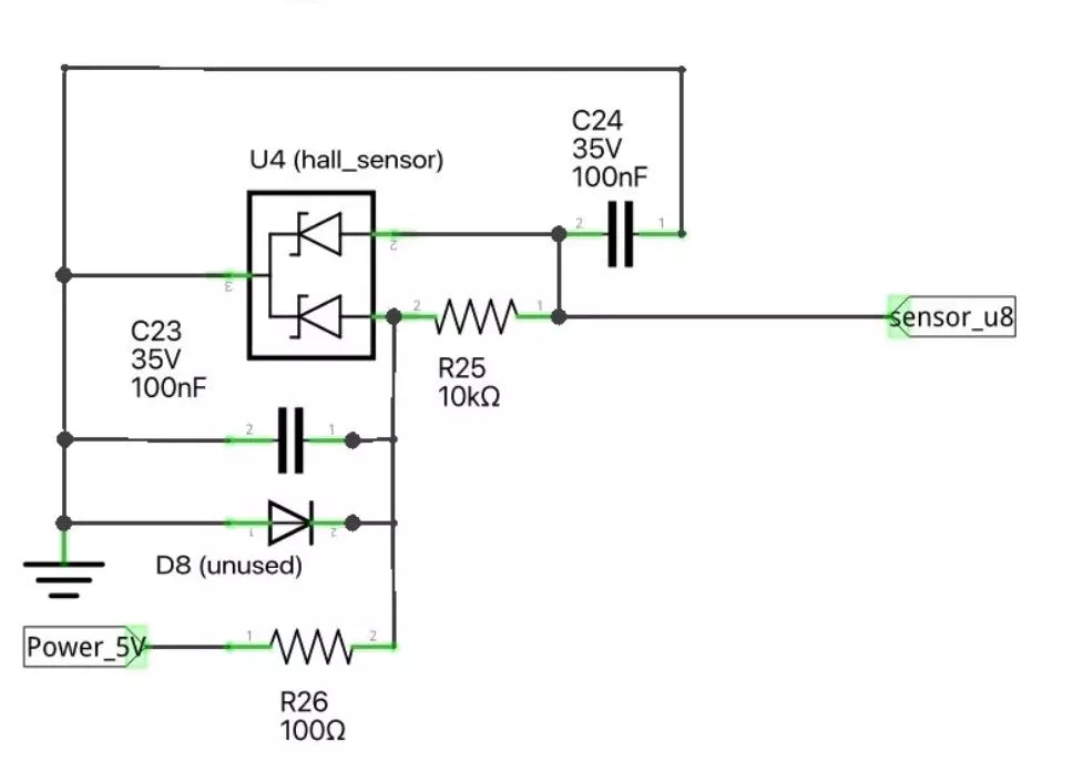
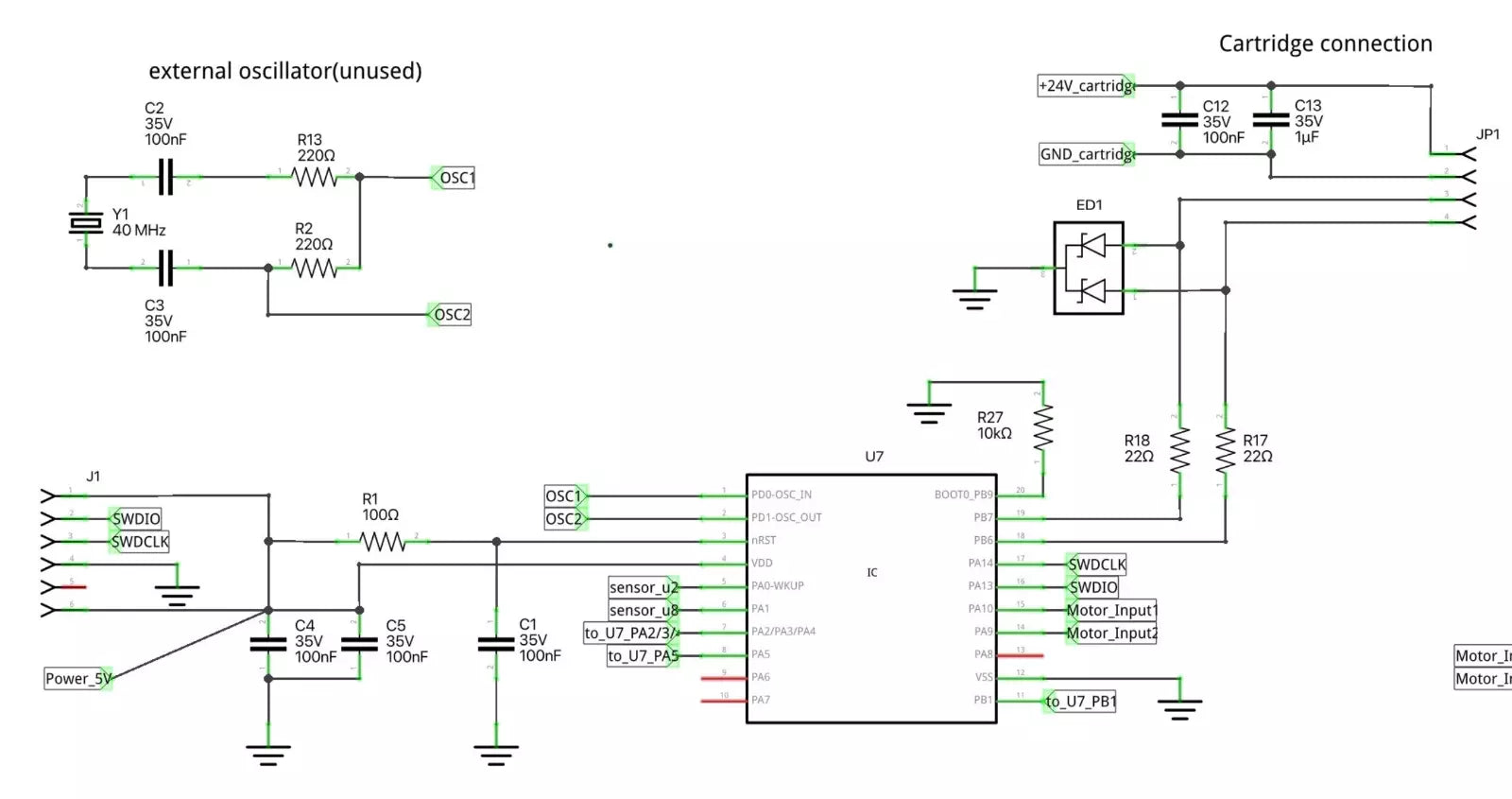
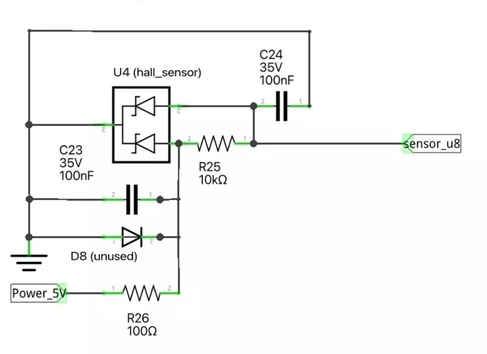
֎VANMOOF X3 S3 E-Shifter Repair Kit
Contains:
Active components:
- DC Regulator : 1 item
- ED1: ESD Diode : 1 item
- U2, U4: Hall Sensor : 2 items
- U3: IC MOTOR DRIVER : 1 item
Resistors: 0603 (1608):
- R5: 1 item
- R6: 1 item
- R17, R18: 2 items
- R1, R7, R25, R27: 4 items
- R12, R26: 2 items
- L1, L5, L20: 3 items
Resistors: 6332 (2512):
- R3: 1 item
Manufactor: Panasonic Electronic Components
Series: ERJ-H3E
Power (Watts) 0.125W, 1/8W
Temperature Coefficient ±100ppm/°C
Operating Temperature -55°C ~ 175°C
The following kit can be used for coating, lubricating, sealing:
The replacement could solve:
-
Vanmoof ERROR 44 (ERR44, E44)
**IMPORTANT:** This kit does not include the E-Shifter itself. It contains SMD components that are likely causing the ERROR 44 in your E-Shifter. SMD soldering skills are required for this repair.
When soldering, exercise extreme caution as they pose inherent risks. Prior to handling the E-Shifter board, ensure to disconnect any source of electricity for safety.
REQUIRES SMD SOLDERING SKILLS
NO RETURNS ACCEPTED
Share
